Информационно-аналитическая деятельность — это процесс сбора, обработки, анализа и интерпретации информации, направленный на поддержку принятия решений и совершенствование функционирования организации. В медицинских организациях данная деятельность играет ключевую роль в управлении, помогающей улучшить качество медицинского обслуживания и оптимизировать процессы (рис. 1)
Сущность информационно-аналитической деятельности заключается в ее функциях:
- Сбор и обработка данных из различных источников, включая медицинские карты, статистические отчеты, результаты исследований и другие источники.
- Анализ информации — процесс исследования собранных данных для выявления тенденций, закономерностей и взаимосвязей, которые могут быть использованы для улучшения работы.
- Подготовка аналитических материалов, включая создание отчетов, презентаций, дашбордов, аналитических записок и других материалов.
- Использование результатов анализа для разработки и реализации планов, стратегий и мер, направленных на улучшение работы.
Рис. 1. Функционально-технологическая структура информационно-аналитической деятельности и управления [1]
Результаты информационно-аналитической деятельности используются для улучшения качества медицинской помощи, уменьшения заболеваемости и смертности, эффективного использования ресурсов, разработки и реализации новых программ и проектов, подготовки отчетности для различных органов власти [3].
На сегодняшний день ключевую роль в модернизации и цифровизации процессов оказания медицинской помощи в нашей стране играет Единая государственная информационная система в сфере здравоохранения министерства здравоохранения Российской Федерации (ЕГИСЗ). Она служит платформой для сбора, хранения и анализа медицинской информации, что значительно повышает эффективность работы учреждений здравоохранения.
Одной из основных функций ЕГИСЗ является создание единого цифрового профиля пациента. Цифровой профиль обеспечивает быстрый доступ к медицинским данным как для самого пациента, так и для медицинских работников, что позволяет улучшить качество диагностики и терапии, снижая вероятность ошибок и дублирования назначения медицинских процедур [2]. Для органа управления здравоохранением основной функцией ЕГИСЗ является поддержка принятия управленческих решений и управления ресурсами системы здравоохранения (рис. 2).
Рис. 2. Цифровой контур здравоохранения
ЕГИСЗ представляет собой цифровой контур здравоохранения, состоящий из 15 подсистем, созданных для обеспечения электронного взаимодействия всех действующих медицинских организаций. ЕГИСЗ предназначена для повышения эффективности, прозрачности и доступности российского здравоохранения [4].
Для обеспечения взаимодействия с ЕГИСЗ в каждом регионе, в рамках федерального проекта «Создание единого цифрового контура в здравоохранении на основе единой государственной информационной системы в сфере здравоохранения (ЕГИСЗ)» национального проекта «Здравоохранение» за период 2019–2024 годов (далее — Создание ЕЦК), была реализована государственная информационная система здравоохранения субъекта РФ (далее — ГИС).
В большинстве субъектов Российской Федерации, как и в Рязанской области, техническую реализацию региональных проектов информатизации осуществляют государственные учреждения здравоохранения — региональные медицинские информационно-аналитические центры (ГБУ РО «МИАЦ»), функционирующие в качестве операторов или технической поддержки региональных сегментов ЕГИСЗ.
По итогам 2024 года Рязанская область полностью реализовала проект создания ЕЦК, в том числе:
— 100 % доля МО, использующих медицинские информационные системы и обеспечивающих информационное взаимодействие с ЕГИСЗ;
— 100 % доля МО, подключенных к централизованным подсистемам ГИС в сфере здравоохранения субъектов Российской Федерации;
— 100 % доля МО, обеспечивающих доступ граждан к электронным медицинским документам в Личном кабинете пациента «Мое здоровье» на ЕПГУ;
— 100 % доля МО, подключенных к региональным защищенным сетям передачи данных;
— 100 % доля МО,обеспечивающих информационное взаимодействие с МСЭ посредством ЕГИСЗ.
— 100 % случаев оказания медицинской помощи, по которым предоставлены электронные медицинские документы в подсистемы ЕГИСЗ.
Надо отметить, что для регионального здравоохранения характерен высокий темп прироста по таким ключевым показателям, как укомплектованность медицинскими кадрами, число кабинетов медицинской профилактики, ФАПов, интенсивное развитие высокотехнологической медицинской помощи (табл. 1).
Таблица 1
Ресурсное обеспечение медицинских организаций Рязанской области
|
Показатель |
2022 |
2023 |
2024 |
Темп прироста | |
|
абс. |
% | ||||
|
Укомплектованность врачами, % |
86,3 % |
88,9 % |
95,2 % |
- |
+ 8,9 % |
|
Число школ для пациентов с сахарным диабетом, ед. |
0 |
17 |
21 |
21 |
+ 100,0 % |
|
Число школ для пациентов с ХНИЗ, ед. |
0 |
0 |
255 |
255 |
+ 100,0 % |
|
Число кабинетов медицинской профилактики, ед. |
27 |
29 |
31 |
4 |
+ 14,8 % |
|
Число быстровозводимых модульных ФАПов, построенных в рамках реализации РП МПЗЗ, нарастающий итог |
31 |
64 |
86 |
55 |
+ 177,4 |
|
Число автомобилей, закупленных для оказания неотложной помощи в отдаленных населенных пунктах в рамках РП МПЗЗ, нарастающий итог |
103 |
128 |
151 |
48 |
+ 46,6 |
|
Количество «тяжелого» оборудования (рентген, флюорограф, мамограф, КТ, МРТ, ангиограф), закупленных в рамках РП МПЗЗ, нарастающий итог |
48 |
54 |
62 |
14 |
+ 29,2 |
Некоторое сокращение числа государственных учреждений здравоохранения объясняется реорганизацией медицинских учреждений Рязанской области, которые были указаны в региональной программе «Модернизация первичного звена здравоохранения» (далее — РП МПЗЗ) на 2021–2025 годы. Министерством здравоохранения Рязанской области проводится реструктуризация системы здравоохранения путем реорганизации подведомственных учреждений в форме слияния и присоединения (Рис. 3, Рис. 4).
Рис. 3. Показатели оснащенности населения Рязанской области медицинскими организациями
Рис. 4. Показатели оснащенности населения Рязанской области медицинскими организациями
На конец 2024 года в г. Рязани 18 больничных учреждений на 5,1 тысяч коек, в их числе областная клиническая больница, областная детская клиническая больница, областная клиническая больница им. Семашко, перинатальный центр, психиатрическая больница им. Н. Н. Баженова, клинический госпиталь для ветеранов войн, 5 диспансеров, 4 городские больницы, больница скорой медицинской помощи, 1 роддом, лечебно- реабилитационный центр «Дом ребенка», 13 амбулаторно-поликлинических организаций мощностью 20,4 тыс. посещений в смену: 2 поликлиники для взрослых, 5 детских поликлиник, 2 стоматологические поликлиники, 1 женская консультация, врачебно-физкультурный диспансер, консультационно-диагностический центр, поликлиника ФГБОУ ВО «Рязанский государственный медицинский университет им. академика И. П. Павлова» Минздрава России.
Кроме того, осуществляют свою деятельность такие медицинские учреждения, как: станция переливания крови; станция скорой медицинской помощи; бюро судебно-медицинской экспертизы; медицинский центр «Резерв»; медицинский информационно-аналитический центр; дезинфекционная станция, центр по сертификации и контролю качества лекарственных средств, ГБУ РО «Медицинский информационно-аналитический центр» (МИАЦ) — многопрофильная медицинская организация особого типа, объединяющая направления информатизации, статистики, аналитики и образования в здравоохранении Рязанской области.
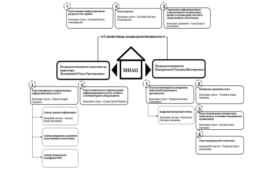
МИАЦ является организатором и координатором всех процессов информатизации в государственном секторе здравоохранения, которые ведутся в Рязанской области. На серверах МИАЦ собирается и обрабатывается вся медицинская статистическая информация, функционирует объединённая система учёта деятельности рязанского здравоохранения (рис. 5).
Рис. 5. Организационная структура ГБУ РО «Медицинский информационно-аналитический центр»
Организационная структура ГБУ РО «Медицинский информационно-аналитический центр» (МИАЦ) базируется на иерархическом принципе и включает руководство, администрацию и ряд подразделений, выполняющих специализированные функции. Директор осуществляет общее управление учреждением и контроль за его деятельностью. Администрацию составляют заместители директора и другие руководящие сотрудники, которые управляют отдельными направлениями работы МИАЦ. Служба медицинской статистики включает специалистов, занимающихся сбором, анализом и обработкой медицинской статистики. Отдел ведет статистическую отчетность и взаимодействует с федеральными и региональными учреждениями, собирая и обрабатывая данные по различным показателям. Анализ статистических данных является центральным элементом информационно-аналитической деятельности, позволяющим выявлять основные тенденции и проблемы в системе здравоохранения.
Медико-статистическая информация годовых отчетов подлежит многоступенчатому контролю (внутриформенному, межформенному, межгодовому, форматно-логическому), позволяющему выявить и устранить многочисленные технические ошибки, возникающие при обработке массивов информации, что производится с использованием федеральной информационной системы «МедСтат».
«Медстат» — программа для анализа медицинской статистической отчётности, разработанная ФГБУ «ЦНИИОИЗ» Минздрава России. Значение программы — автоматизировать сбор и обработку информации федерального (отраслевого) статистического наблюдения. На уровне субъекта РФ программа используется для сбора статистической отчётности от подведомственных медицинских организаций.
Информационно-аналитическая деятельность ГБУ РО «МИАЦ» включает в себя несколько ключевых направлений:
- Мониторинг и анализ состояния здоровья населения — ведение баз данных, позволяющее отслеживать динамику заболеваемости и выявление групп риска.
- Обоснование медицинских решений — на основе анализа данных формируются стратегии и программы по улучшению качества медицинских услуг.
- Поддержка принятия управленческих решений — ИАД предоставляет управленческим структурам необходимую информацию для принятия оперативных решений.
- Прогнозирование и планирование — на основе данных о текущем состоянии здоровья и ресурсах формируются прогнозы потребности в медицинских услугах и кадровых ресурсах.
МИАЦ является ключевым звеном в процессе цифровой трансформации здравоохранения, обеспечивая информационную основу для повышения эффективности работы медицинских организаций, улучшения качества медицинской помощи и принятия стратегических решений на региональном уровне.
В целом, цифровая трансформация российского здравоохранения, подразумевающая изменение характера взаимодействия между тремя основными категориями — медицинскими учреждениями, врачами и пациентами, являет собой эффективный инструмент повышения качества и доступности медицинской помощи, помогает в принятии управленческих решений и повышает уровень «цифровой зрелости» отрасли российского здравоохранения [5, 7].
Литература:
- Медицинская статистика в практической деятельности врача / Учебно-методическое пособие. Ставрополь: Л. Л. Максименко, А. А. Хрипунова, В. Б. Зафирова, Е. В. Максименко, О. О. Кравченко. Ставрополь: Изд-во СтГМУ, 2020. — 164 с. — Текст (визуальный): непосредственный.
- ГБУ РО «Медицинский информационно-аналитический центр»: официальный сайт: сайт. — Текст (визуальный): электронный. — URL: https://cmpmait.ru//(дата обращения: 13.10.2025).
- Территориальный орган Федеральной службы государственной статистики по Рязанской области: официальный сайт: сайт. — Текст (визуальный): электронный. — URL: https://62.rosstat.gov.ru/ (дата обращения: 09.10.2025). ГБУ РО «Медицинский информационно-аналитический центр», расчет показателей в соответствии с методикой Росстата.
- Доан Т. М., Крестьянинова О. Г., Плотников В. А. Цифровизация здравоохранения: перспективные инструменты // Экономика и управление. — 2023. — № 2. — С. 132–140
- Смородский А. Л. Особенности и приоритеты развития цифровой медицины // Международный журнал гуманитарных и естественных наук. — 2024. — № 5. — С. 45–48.
- Аксенова Е. И., Горбатов С. Ю. Цифровизация здравоохранения: опыт и примеры трансформации в системах здравоохранения в мире. — Москва: ГБУ «НИИОЗММ ДЗМ», 2020. — 44 с.
- Павлов В. Н., Ханов А. М., Тюрганов А. Г. Цифровая медицина: ожидания и перспективы // Общественное здоровье. — 2022. — № 2. — С. 73–76.

