Введение
Меланома кожи представляет собой одну из наиболее агрессивных и метастазирующих форм злокачественных новообразований. Прогноз для пациента напрямую зависит от стадии, на которой было выявлено заболевание: при диагностике на I стадии пятилетняя выживаемость достигает 95 %, тогда как на IV стадии этот показатель снижается до 53 % [1]. Несмотря на это, в России сохраняется тревожная статистика поздней диагностики, что приводит к ежегодной гибели около 3 тысяч пациентов.
Традиционные методы диагностики, основанные на визуальном осмотре и дерматоскопии, в значительной степени подвержены субъективному фактору и требуют высокой квалификации специалиста, что создает дополнительные барьеры для массового скрининга в условиях первичного звена здравоохранения [2].
В последние пять лет технологии искусственного интеллекта, в особенности машинное обучение и глубокие нейронные сети, открыли новые перспективы для решения этой проблемы. Способность ИИ анализировать огромные массивы визуальных данных и выявлять сложные диагностические паттерны позволяет создавать системы, которые не только работают с точностью, сопоставимой с опытными дерматологами, но в ряде случаев превосходят их. Алгоритмы на основе сверточных нейронных сетей (CNN), такие как ResNet50 и Inception v3, демонстрируют высочайшую эффективность в классификации изображений кожных образований, достигая точности диагностики меланомы более 86–91 % [3].
Разработка и внедрение таких систем принимает различные формы — от специализированных веб-платформ для врачей поликлиник до мобильных приложений, позволяющих проводить предварительный анализ в реальном времени [4]. Данный обзор посвящен анализу современных возможностей, преимуществ и вызовов, связанных с применением технологий ИИ для диагностики меланомы кожи, а также оценке их потенциального влияния на улучшение ранней выявляемости и снижение смертности от этого опасного заболевания.
Классификация и дифференциация пигментных поражений представляет сложную диагностическую задачу для дерматологов и онкологов в силу вариабельности клинических и гистологических проявлений. Традиционные диагностические методы, включая визуальный осмотр и дерматоскопию, показывают ограниченную эффективность, которая при визуальной оценке без применения дерматоскопии составляет порядка 65–80 % [5]. В этом контексте объективизация диагностического процесса с применением технологий ИИ становится основным направлением для повышения его точности и эффективности.
Современные алгоритмы на основе сверточных нейронных сетей демонстрируют способность не только распознавать стандартные дерматоскопические критерии, но и выявлять сложные, невидимые человеческому глазу паттерны в архитектонике кожи. Это подтверждается исследованиями, в которых модель с архитектурой Inception v.3, дообученная на 10 тысячах фотографий кожных образований, продемонстрировала точность диагностики в 91 %, что существенно превышает эффективность традиционного ABCDE-анализа, составляющую около 70 % [6].
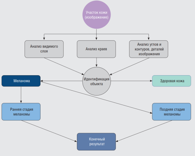
Рис. 1. Принцип работы обученных систем распознавания искусственного интеллекта по заданному алгоритму
Перспективным направлением является разработка двухступенчатых диагностических систем, сочетающих анализ изображений с клинико-анамнестическими данными. Как показано в исследовании Aghajani, A., и соавт., такая система, основанная на остаточной нейронной сети ResNet50, достигла диагностической точности в 86 % при тестировании на архиве ISIC, содержащем изображения 8000 пациентов с гистологически верифицированными диагнозами [7]. При этом рекомендательная модель второго этапа, использующая коллаборативную фильтрацию TensorFlow Recommenders, позволяет на основе анализа больших данных онкологических центров формировать персонализированные планы лечения с учетом индивидуальных параметров пациента.
Важно подчеркнуть, что внедрение ИИ-систем в клиническую практику направлено не на замену врача, а на усиление его диагностических возможностей. По мнению H. Haenssle и соавт., алгоритмы CNN служат эффективным инструментом для помощи врачам в выявлении меланомы независимо от их индивидуального опыта и уровня подготовки [8]. Последующие исследования должны быть сфокусированы на повышении интерпретируемости решений ИИ, валидации алгоритмов на разнообразных популяциях и интеграции этих систем в рабочие процессы медицинских учреждений.
Внедрение искусственного интеллекта в дерматологическую практику открывает новый этап в диагностике онкологических заболеваний кожи. Ядром этой инновации являются алгоритмы компьютерного зрения, которые проходят сложный процесс анализа изображений.
Механизм работы системы ИИ для диагностики рака кожи
Этап предобработки данных. Исходное изображение подвергается цифровой обработке для устранения дефектов (артефактов) и улучшения качества. Это ключевой шаг, включающий фильтрацию, нормализацию и корректировку контрастности, который закладывает основу для последующего точного анализа [9].
Этап идентификации диагностических признаков. Происходит автоматизированное выделение клинически значимых характеристик кожного поражения: его морфологии (форма, границы), цвета, размеров и текстурных особенностей. Данный этап фильтрует информационный шум, позволяя алгоритму сконцентрироваться на релевантных для малигнизации дескрипторах.
Этап классификации с применением глубокого обучения. Для итоговой диагностики используются сложные архитектуры нейронных сетей. Эти модели, обученные на обширных датасетах, демонстрируют высокую эффективность в распознавании визуальных паттернов, характерных для различных типов опухолей, и присваивают изображению вероятностную оценку.
Этап оптимизации. Диагностическая модель не статична — ее алгоритмы непрерывно усовершенствуются и обучаются по мере накопления новых данных, что ведет к прогрессивному росту точности и надежности ее прогнозов [10].
Клиническая ценность. Использование глубоких нейронных сетей позволяет выявлять субклинические признаки злокачественности, что зачастую невозможно при рутинном визуальном осмотре. Таким образом, ИИ становится незаменимым ассистентом дерматолога, значительно повышающим точность, скорость и объективность диагностического процесса.
Выводы . Проведенный анализ показывает, что современные системы искусственного интеллекта, в особенности сверточные нейронные сети (CNN), стали высокоэффективным инструментом для ранней диагностики меланомы кожи. Доказана их способность достигать диагностической точности, превышающей 85–90 %, что в ряде случаев превосходит результаты визуальной оценки дерматологов. Главными преимуществами являются автоматизация анализа дерматоскопических изображений, выявление сложных, невидимых глазу паттернов и минимизация субъективного фактора.
Интеграция ИИ в виде веб-платформ и мобильных приложений повышает доступность скрининга, выступая мощным вспомогательным инструментом для врача. Дальнейшие усилия должны быть направлены на валидацию алгоритмов на разнородных популяциях, повышение интерпретируемости решений и бесшовное внедрение в клиническую практику для реального улучшения показателей ранней выявляемости и снижения смертности.
Литература:
- Jones OT, Matin RN, van der Schaar M, Prathivadi Bhayankaram K, Ranmuthu CKI, Islam MS, et al. Artificial intelligence and machine learning algorithms for early detection of skin cancer in community and primary care settings: a systematic review. Lancet Digit Health. 2022;4(6):е466– е476. doi: 10.1016/S2589–7500(22)00023–1
- Wen D, Khan SM, Xu AJ, Ibrahim H, Smith L, Caballero J, et al. Characteristics of publicly available skin cancer image datasets: a systematic review. Lancet Digit Health. 2022;4(1):е64–е74. doi: 10.1016/s2589–7500(21)00252–1
- Lee, J. R. H., Pavlova, M., Famouri, M. et al. Cancer-Net SCa: tailored deep neural network designs for detection of skin cancer from dermoscopy images. BMC Med Imaging 22, 143 (2022). https://doi.org/10.1186/s12880–022–00871-w
- Никитаев В. Г., Проничев А. Н., Тамразова О. Б., Сергеев В. Ю., Гуров Д. В., Зайцев С. М., и др. Сверточные нейронные сети в диагностике новообразований кожи. Безопасность информационных технологий. 2021;28(4):118–126. [Nikitaev VG, Pronichev AN, Tamrazova OB, Sergeev VYu, Gurov DV, Zaitsev SM, et al. Сonvolutional neural networks in the diagnosis of skin neoplasms. IT Security (Russia). 2021;28(4):118–126. (In Russ.)] doi: 10.26583/bit.2021.4.09
- Wells A, Patel S, Lee JB, Motaparthi K. Artificial intelligence in dermatopathology: Diagnosis, education, and research. J Cutan Pathol. 2021;48(8):1061–1068. doi: 10.1111/cup.13954
- Хабарова Р. И., Кулева С. А. Искусственный интеллект в диагностике доброкачественных новообразований кожи у пациентов детского возраста. Интеграция нейронной сети в мобильное приложение. Вопросы онкологии. 2022;68(6):820–826. [Khabarova RI, Kuleva SA. Artificial intelligence in the diagnosis of benign skin neoplasms in pediatric patients. Integration of neural network into mobile application. Voprosy onkologii. 2022;68(6):820–826. (In Russ.)] doi: 10.37469/0507–3758–2022–68–6–820–826
- Aghajani, A., Rajabi, M.T., Rafizadeh, S.M. et al. Comparative analysis of deep learning architectures for thyroid eye disease detection using facial photographs. BMC Ophthalmol 25, 162 (2025). https://doi.org/10.1186/s12886–025–03988-y
- Ранняя диагностика злокачественных новообразований кожи с помощью технологий искусственного интеллекта / С. О. Самохин, А. В. Патрушев, Ю. И. Акаева [и др.] // Вестник дерматологии и венерологии. — 2024. — Т. 100, № 1. — С. 38–46. — DOI 10.25208/vdv16746. — EDN IUQSMN.
- Келлониеми А. Р. Искусственный интеллект в медицине: как он помогает диагностировать и лечить заболевания // Вестник науки. 2024. № 1. С. 652- 655;
- Ковров, Д. А. Анализ вопросов использования нейронных сетей для раннего диагностирования и исследования меланом / Д. А. Ковров, Н. А. Борсук, С. М. Задоркин // Современная техника и технологии: исследования, разработки и их использование в комплексной подготовке специалистов: Сборник материалов XIV Международной научно-практической конференции, Невинномысск, 21–25 апреля 2025 года. — Невинномысск: Невинномысский государственный гуманитарно-технический институт, 2025. — С. 176–180. — EDN LNDMEI.

