Целью исследования является разработка проектного решения и реализация информационного ресурса для автоматизации деятельности магазина керамической плитки, обеспечивающего эффективное управление товарным ассортиментом, обработку заказов, взаимодействие с клиентами и формирование отчетности.
Для достижения поставленной цели необходимо решить следующие задачи:
– провести анализ предметной области, выявить особенности бизнес-процессов магазина керамической плитки и определить требования к информационному ресурсу.
– выполнить обзор существующих информационных систем для розничной торговли, с целью выявления их преимуществ и недостатков, а также возможности адаптации к специфике магазина.
– разработать концептуальную и логическую модели базы данных для хранения информации о товарах, клиентах, заказах и других сущностях, необходимых для функционирования информационного ресурса.
– спроектировать архитектуру десктопного приложения, используя паттерн MVVM, и выбрать оптимальный набор технологий и инструментов для его разработки (WPF, C#, SQL Server).
– реализовать основные функциональные модули информационного ресурса, обеспечивающие учет товаров, обработку заказов, управление клиентской базой, формирование отчетности и взаимодействие с пользователем.
– провести тестирование разработанного информационного ресурса и оценить его соответствие требованиям, а также эффективность его использования в деятельности магазина керамической плитки.
Объектом исследования является процесс автоматизации деятельности магазина керамической плитки.
Предметом исследования являются технологические и информационно-аналитические аспекты разработки и внедрения информационного ресурса для автоматизации деятельности магазина керамической плитки.
Разрабатываемый информационный ресурс представляет собой десктопное приложение, реализованное с использованием WPF, C# и SQL Server. Архитектура приложения строится на основе паттерна MVVM (Model-View-ViewModel). Данный ресурс предназначен для автоматизации бизнес-процессов в магазине керамической плитки.
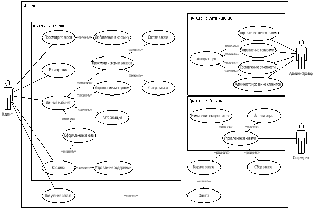
Для визуального представления взаимодействия пользователей с системой была построена диаграмма вариантов использования в соответствии с рис.1
Рис. 1. Диаграмма вариантов использования
Для описания предметной области была разработана библиотека классов (рис.2), включающая в себя основные сущности и логику работы системы [1]. Эта библиотека состоит из набора сущностей, представляющих ключевые доменные объекты (например, товар, клиент, заказ). Диаграмма классов, иллюстрирует структуру классов, их атрибуты, методы и взаимосвязи, обеспечивающие функционирование основных бизнес-процессов магазина керамической плитки.
Рис. 2. Диаграмма классов
Для хранения данных о товарах, клиентах, заказах и сотрудниках используется реляционная база данных SQL Server, диаграмма которой представлена на рис.3. Ниже представлено описание основных таблиц базы данных. Атрибуты, типы данных таблиц реляционной базы данных представлены в таблицах 1–6.
Таблица 1
Характеристика таблицы «Клиенты»
|
Объект |
Ключ |
Физические характеристики |
Обязательные поля |
Пример данных |
|
Id |
PK |
int |
Да |
1 |
|
|
nvarchar(50) |
Да |
Admin | |
|
Password |
nvarchar(50) |
Да |
Admin | |
|
FullName |
nvarchar(150) |
Да |
Иванов Иван Иванович | |
|
ImageSource |
image |
null | ||
|
Date |
date |
Да |
01.01.1990 | |
|
Phone |
int |
null |
Таблица 2
Характеристика таблицы «Заказ»
|
Объект |
Ключ |
Физические характеристики |
Обязательные поля |
Пример данных |
|
Id |
PK |
int |
Да |
1 |
|
IdClient |
FK |
int |
Да |
1 |
|
Date |
date |
Да |
01.01.2025 | |
|
Status |
nvarchar(50) |
Да |
В обработке | |
|
Cost |
decimal(18,0) |
Да |
7500 |
Таблица 3
Характеристика таблицы «Товары»
|
Объект |
Ключ |
Физические характеристики |
Обязательные поля |
Пример данных |
|
Id |
PK |
int |
Да |
1 |
|
Name |
nvarchar(50) |
Да |
Новый год | |
|
ImageSource |
image |
null | ||
|
Number |
int |
Да |
1000 | |
|
Price |
decimal(18,0) |
Да |
1500 | |
|
ExtraPrice |
decimal(18,0) |
Да |
0,2 | |
|
Range |
int |
Да |
0 |
Таблица 4
Характеристика таблицы «Состав»
|
Объект |
Ключ |
Физические характеристики |
Обязательные поля |
Пример данных |
|
Id |
PK |
int |
Да |
1 |
|
IdOrder |
FK |
int |
Да |
1 |
|
IdProduct |
FK |
int |
Да |
1 |
|
Count |
int |
Да |
1 |
Таблица 5
Характеристика таблицы «Должность»
|
Объект |
Ключ |
Физические характеристики |
Обязательные поля |
Пример данных |
|
Id |
PK |
int |
Да |
1 |
|
Name |
nvarchar(50) |
Да |
Продавец-консультант | |
|
Description |
nvarchar(200) |
Управление заказами |
Таблица 6
Характеристика таблицы «Сотрудник»
|
Объект |
Ключ |
Физические характеристики |
Обязательные поля |
Пример данных |
|
Id |
PK |
int |
Да |
1 |
|
IdPost |
FK |
int |
Да |
1 |
|
|
nvarchar(50) |
Да |
petrov@mail.ru | |
|
Password |
nvarchar(50) |
Да |
petrov2000 | |
|
FullName |
nvarchar(150) |
Да |
Петров Дмитрий Иванович |
В результате проектирования, получена следующая диаграмма данных (рис.3) [2, с.88–93].
Рис. 3. Диаграмма данных
На данном этапе проектирования информационного ресурса была спроектирована архитектура приложения и структура базы данных.
В дальнейшем планируется создание десктопного приложения, обеспечивающего управление товарами, складским учетом, продажами и клиентами.
Литература:
- Галиаскаров, Э. Г. Анализ и проектирование систем с использованием UML: учебник для вузов / Э. Г. Галиаскаров, А. С. Воробьев. — Москва: Издательство Юрайт, 2026. — 125 с.
- Нестеров, С. А. Базы данных: учебник и практикум для вузов / С. А. Нестеров. — 2-е изд., перераб. и доп. — Москва: Издательство Юрайт, 2026. — 258 с.

