В статье представлен подход к построению информационной системы стратегического управления высшим учебным заведением. Кратко описывается методика построения карт стратегии. Рассматривается декомпозиция целей на показатели и декомпозиция показателей до уровня подразделений и сотрудников вуза. Рассматриваются принципы организации и функционирования информационной системы, описаны ее модули.
Ключевые слова: высшее учебное заведение; информационная система; система сбалансированных показателей; стратегическое управление
Стратегическое управление является самым верхним уровнем пирамиды управления. Соответственно, большинство исследователей сходятся во мнении, что без четко выстроенной стратегии подчиненные уровни управления – тактическое и оперативное – практически теряют свой смысл. Данное положение относится ко всем организациям, в том числе и к высшим учебным заведениям.
Комплексный анализ двух актуальных тенденций – во-первых, признания роли стратегии в управлении и, во-вторых, возрастающей роли автоматизации управленческих процессов – обусловливает необходимость создания информационной системы стратегического управления вузом.
Построение карт стратегии
При разработке методики построения карт стратегии концепция системы сбалансированных показателей расширяется. В классическом варианте Нортона и Каплана рассматривается структура стратегических целей, каждая из которых принадлежит к одной из перспектив организации. Это – первый уровень декомпозиции задачи стратегического управления. На втором уровне каждой стратегической цели присваивается набор показателей. Кроме упомянутых, предлагается ввести еще один уровень декомпозиции, анализируя показатели «сверху-вниз».
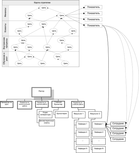
На схеме (рис. 1) представлена карта стратегии и организационная структура вуза. Оргструктура рассматривается в привязке к сети бизнес-процессов. На карте стратегии обозначены связанные между собой цели. Каждая цель включает в себя множество показателей. Каждый показатель при этом может быть связан с одним или несколькими подразделениями, отвечающими за его формирование. Спускаясь ниже, мы имеем возможность проследить вклад в формирование показателя не только подразделений, но и конкретных сотрудников. Выделение прямых связей между показателями и сотрудниками, как правило, весьма затруднительно, поэтому она рассматривается как опосредованная и обозначена на схеме пунктирными линиями.
Таким образом, каждое подразделение, участвующее в формировании какого-либо показателя, вносит свой вклад в его значение.
Исходя из этого, мы имеем возможность строить срезы общей карты стратегии вуза для каждого подразделения. Срез предполагает наличие на карте всех целей вуза, среди которых отдельно выделены те, формирование которых связано с подразделением.
Более того, срез карты стратегии можно построить не только для подразделения, но и для каждого сотрудника в отдельности. Это позволит добиться реализации главной цели стратегического менеджмента – донести до каждого сотрудника его личную роль в достижении стратегических целей высшего учебного заведения.
Принципы построения и функционирования информационной системы
Для информационной системы стратегического управления вузом должны соблюдаться следующие принципы ее построения и функционирования:
- Принцип интеграции данных (консолидация данных всех используемых в вузе информационных систем для принятия решений на стратегическом уровне)
- Принцип декомпозиции целей и показателей (одновременное существование двух направлений декомпозиции – стратегические цели декомпозируются на показатели, а показатели привязываются к организационной структуре)
- Принцип замкнутости системы управления (реализация цикла Деминга P-D-C-A)
- Принцип адаптивности стратегии (возможность гибкого формирования стратегии)
- Принцип интеграции показателей (возможность произвольной композиции показателей для осуществления аналитических функций)
Рис. 1. Схема связи между целями, показателями, подразделениями и сотрудниками
Описание информационной системы
ИС имеет четыре роли пользователей: администратор, оператор, аналитик/руководитель, сотрудник.
Исходя из описанных ролей, разработано четыре пользовательских модуля и, дополнительно, серверный модуль и модуль обмена данными с другими ИС.
Модуль администратора реализует следующие основные функции: создание карт стратегии; создание и редактирование проекций; создание и редактирование целей; автоматическая привязка целей к проекциям; создание и редактирование связей между целями; создание и редактирование показателей достижения целей; свободное расположение целей на карте с запоминанием позиции цели; создание и редактирование организационной структуры; создание и редактирование связей между показателями и элементами организационной структуры; создание и редактирование списка операторов.
Вид основного окна модуля администратора приведен на рис. 2.
Рис. 2. Модуль администратора. Основное окно
Модуль оператора реализует следующие функции: ввод значений первичных показателей (по подразделениям); проверка значений расчетных показателей (по подразделениям).
Модуль аналитика/руководителя реализует следующие функции: контроль достижения целей (с выделением достигнутых и недостигнутых целей различными цветами); анализ динамики достижения целей; анализ динамики показателей; анализ декомпозиции достижения целей; просмотр OLAP-отчетов.
Достигнутые цели автоматически выделены зеленым цветом, недостигнутые – красным. Напомним, что цель считается достигнутой в том случае, если все показатели данной цели находятся в «зеленой», «благоприятной» зоне и если все подчиненные цели достигнуты. Каждая цель может быть легко декомпозирована на показатели, а значения показателей, в свою очередь, декомпозированы по подразделениям, участвующим в их формировании. В свою очередь, щелчок по кнопке «Подробная информация» открывает анализа выделенного показателя. Данное окно включает анализ динамики показателя и его декомпозицию по подразделениям (рис. 3).
Динамика достижения целей и показателей анализируется с использованием технологии OLAP, модель соответствующего OLAP-куба описана ранее. Реализация многомерного OLAP-анализа осуществляется с помощью средств Analysis Services СУБД Microsoft SQL Server. Т.к. срезы OLAP-куба являются обычными двумерными таблицами, то их удобно анализировать стандартными средствами обработки табличных данных. В данной работе для этого используется Microsoft Excel. Также могут быть использованы такие программные продукты, как Microsoft Access или Microsoft Internet Explorer.
Рис. 3. Просмотр декомпозиции показателя
Каждый сотрудник должен иметь представление о стратегии высшего учебного заведения. Кроме того, он должен знать, на достижение каких именно целей он влияет (через то подразделение, в котором он работает).
Основное окно модуля сотрудника представляет собой срез карты стратегии подразделения, к которому относится сотрудник. Цели, в достижении которых сотрудник принимает участие, обозначены голубым цветом. Цели, зависящие от тех целей, в достижении которых принимает участие сотрудник, обозначаются сиреневым цветом. Наконец, цели, к которым сотрудник напрямую не имеет отношения, обозначены серым цветом.
Сотрудник также может просмотреть значения показателей по «своим» целям. Форма для просмотра значений аналогично таковой в модуле аналитика/руководителя, только вместо множества подразделений сотруднику доступна информация только по одному.
В рамках апробации система стратегического управления вузом, была интегрирована с используемой в Читинском институте Байкальского государственного университета экономики и права системой «АСУ ВУЗ». Интеграция осуществляется с помощью «Модуля обмена» ИС стратегического управления вузом, который принимает данные в формате XML. Для формирования XML-файлов в рамках системы «АСУ ВУЗ» разработан простой модуль выгрузки данных.
Интеграция разработанной нами системы стратегического управления высшим учебным заведением была осуществлена с минимальными трудозатратами. Проблем при интеграции не возникло. Реализация «Модуля выгрузки данных» для существующей системы «АСУ ВУЗ» не представила трудностей.
Выводы
Таким образом, нами описана методика построения карты стратегии вуза, реализованы пять шагов построения карты стратегии вуза. Разработана модель данных, позволяющая хранить данные информационной системы стратегического управления вузом. Сформулированы принципы организации информационной системы стратегического управления вузом: принцип интеграции данных, принцип декомпозиции целей и показателей, принцип замкнутости системы управления, принцип адаптивности стратегии, принцип интеграции показателей. Разработано программное обеспечение информационной системы. В его состав вошло пять модулей: модуль администратора, модуль оператора, модуль аналитика/руководителя, модуль сотрудника и отдельный модуль обмена данными.
Литература:
1. Балобанов, А. Е. Стратегическое планирование развития университета /А.Е. Балобанов, А.К. Клюев // Университетское управление: практика и анализ. 2002. – № 2. – С. 19-27.
2. Беляев, Д. А. Применение информационных систем управления как необходимый элемент стратегического управления экономическими процессами в вузе / Д.А. Беляев // Университетское управление: практика и анализ. – 2004. – № 5-6 (33). С. 179-183.
3. Князев, Е. А. Стратегический менеджмент для университетов / Е.А. Князев // Высшее образование сегодня. – 2004. – № 1. – С. 2-7.

