Объектом данной работы является приложение «Tinder». Оно работает исключительно на платформах мобильных устройств и является сервисом для онлайн-знакомств.
Предметом моего исследования являются качественный и количественный анализ рисков указанного ИТ-проекта, а также планирование возможного управления выявленными рисками.
Цель работы: разработка плана по реагированию на риски приложения на основе проведенных анализов для обеспечения наиболее высокой устойчивости ИТ-проекта.
Весной 2012 года произошел «бум» в сфере знакомств, причиной которого стал стартап, основанный Шоном Рэдом, Джастином Матином и Джонатаном Бадином, под названием Tinder. Сначала молодые предприниматели работали вместе над проектом Cardify, который был направлен на увеличение среднего чека в сфере продаж, а после Рэду и Матину пришла в голову идея о создании приложения для знакомств, которое поможет стеснительным и закрытым людям.
Принцип работы Tinder предельно прост, после скачивания приложения на мобильную платформу необходимо пройти короткую регистрацию с добавлением фото, краткой информации о себе, а также указать параметры желаемого поиска, а конкретно: радиус дальности поиска, чтобы желаемый объект поиска был не в другой стране или городе, возраст и пол. После этого открывается доступ к основной странице приложения, где и происходит автоматический процесс подбора по указанным параметрам. Все, что нужно делать пользователю это — «свайп», то есть смахивание на экране смартфона влево или вправо, в зависимости от того, понравился вам предложенный вариант или нет. Если вы «свайпнули» вправо и то же самое сделал предполагаемый партнер, то происходит так называемое совпадение, сопровождаемое уже ставшим брендовым выражением: «It’s a match!». После этого вам становится доступно диалоговое окно, где вы можете начать общение с «совпавшим» с вами пользователем. Монетизация в данном приложении происходит за счет оформления платной подписки Tinder Plus с ежемесячной оплатой от 32,52 до 1190 рублей в зависимости от возраста и доступного дополнительного функционала. После подключения подписки пользователь получает уникальную рамку в профиле, происходит автоматическое продвижение его аккаунта, а также открывается самая важная функция — просмотр тех пользователей, которые уже оценили ваш профиль.
Самую первую версию приложения создатели разослали своим друзьям, и первая полученная статистика произвела настоящий фурор. На следующий день после рассылки количество пользователей выросло на 50 %, вовлеченность была также очень высокой. Пользователи стали делиться друг с другом новым сервисом, поэтому «сарафанное радио» сильно помогло проекту на старте. Следующим этапом маркетинговой стратегии было распространение приложения среди студентов различных американских университетов, потому что именно студенты являются наиболее активной целевой аудиторией. Основатели проводили локальные BTL кампании: устраивали тематически вечеринки Tinder, ездили по университетам и рассказывали о приложении. К концу первого месяца с момента запуска количество пользователей перевалило за 500000, что можно было считать настоящей сенсацией.
Для более глубокого понимания работы компании Tinder построим несколько базовых бизнеc-процессов с помощью Open Source ArchiMate Modelling. Модель будет разбиваться на два слоя: слой «Приложение» и слой «Бизнес-процессы».
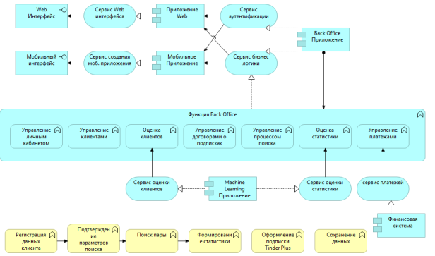
Проанализируем слой «Приложение». Данная часть модели включает в себя: 5 Компонентов Приложения (Application Component), 2 Интерфейса Приложения (Application Interface), 7 Сервисов Приложения (Application Service), 8 Функций Приложения (Application Function) и 6 Бизнес-функций (Business Function). Перечень всех атрибутов первого слоя модели представлен в Таблице 1.
Таблица 1
Описание атрибутов слоя «Приложение» модели бизнес-процессов
|
Наименование Атрибута |
Тип Атрибута |
Описание |
|
Приложение Web |
Application Component |
Инициализирует Web Приложение |
|
Мобильное Приложение |
Application Component |
Инициализирует Мобильное приложение |
|
Back Office Приложение |
Application Component |
Инициализирует Back Office Приложение, которое соединяет функцию Back Office c системой интерфейсов |
|
Machine Learning Приложение |
Application Component |
Инициализирует Приложение Machine Learning, которое отвечает за техническую составляющую сервисов оценок |
|
Финансовая Система |
Application Component |
Инициализирует Финансовую систему, которая поддерживает Сервис Платежей |
|
Web Интерфейс |
Application Interface |
Инициализирует Web Интерфейс приложения, который включает в себя все объявленные функции и сервисы |
|
Мобильный Интерфейс |
Application Interface |
Инициализирует Мобильный Интерфейс приложения, который включает в себя все объявленные функции и сервисы |
|
Сервис Создания Web Интерфейса |
Application Service |
Сервис, который отвечает за организацию работы Web Приложения |
|
Сервис Создания Мобильного Приложения |
Application Service |
Сервис, который отвечает за организацию работы Мобильного Приложения |
|
Сервис Аутентификации |
Application Service |
Сервис, отвечающий за регистрацию и идентификацию пользователей приложения |
|
Сервис Бизнес-Логики |
Application Service |
Сервис, который отвечает за передачу Web приложению структуры работы бизнес-процессов |
|
Сервис Оценки Клиентов |
Application Service |
Сервис, который собирает и анализирует информацию о клиентах |
|
Сервис Оценки Статистики |
Application Service |
Сервис, который рассчитывает и выводит статистику по различным метрикам приложений |
|
Сервис Платежей |
Application Service |
Сервис, который напрямую связан с банковскими системами и осуществляет безналичные денежные операции |
|
Функция Back Office |
Application Function |
Аккумулирующая функция, которая объединяет в себе весь функционал Back Office |
|
Управление Личным Кабинетом |
Application Function |
Отвечает за базовый функционал личного кабинета сотрудника компании |
|
Управление Клиентами |
Application Function |
Отвечает за управление запросами клиентов (служба поддержки) |
|
Оценка Клиентов |
Application Function |
Отвечает за идентификацию и безопасность клиентов |
|
Управление Договорами о Подписках |
Application Function |
Отвечает за функционал ведения договорной истории по платной подписке |
|
Управление Процессом Поиска |
Application Function |
Отвечает за функционал по корректировке индивидуального поиска для каждого клиента |
|
Оценка Статистики |
Application Function |
Отвечает за функционал по получению и анализу статистики по различным метрикам |
|
Управление Платежами |
Application Function |
Отвечает за функционал, фиксирующий и поддерживающий безналичные денежные операции |
|
Регистрация Данных Клиента |
Business Function |
Инициализирует базовую бизнес-Функцию Регистрация Данных Клиента, реализуемую приложением |
|
Подтверждение Параметров Поиска |
Business Function |
Инициализирует базовую бизнес-функцию Подтверждение Параметров Поиска, реализуемую приложением |
|
Поиск Пары |
Business Function |
Инициализирует базовую бизнес-функцию Поиск Пары, реализуемую приложением |
|
Формирование Статистики |
Business Function |
Инициализирует базовую бизнес-функцию Формирование Статистики, реализуемую приложением |
|
Оформление Подписки Tinder Plus |
Business Function |
Инициализирует базовую бизнес-функцию Оформление Подписки, реализуемую приложением |
|
Сохранение Данных |
Business Function |
Инициализирует базовую бизнес-функцию Сохранение Данных, реализуемую приложением |
Модель слоя «Приложение» показывает схему структуры работы Tinder с точки зрения сотрудника компании, а также показывает, какие бизнес-функции приложение помогает реализовать. Модель приведена на Рисунке 1.
Рис. 1. Модель слоя «Приложение»
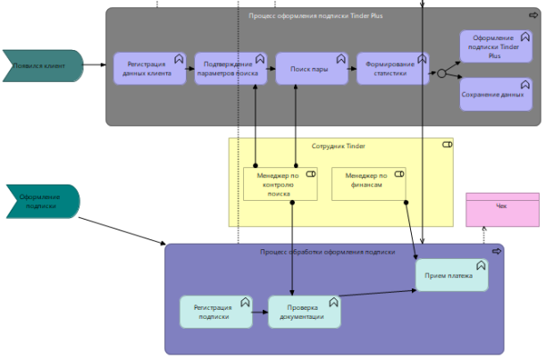
Проанализируем слой «Бизнес-процессы». Данная часть модели включает в себя: 2 Бизнес-лица (Business Actor), 4 Бизнес-роли (Business Role), 1 группу (Group), 2 Интерфейса приложения (Application Interface), 1 Продукт (Product), 2 Бизнес-объекта (Business Object), 2 Бизнес-события (Business Event), 4 Бизнес-сервиса (Business Service), 9 Бизнес-функций (Business Function) и 2 Бизнес-процесса (Business Process). Перечень всех атрибутов второго слоя модели представлен в Таблице 2.
Таблица 2
Описание атрибутов слоя «Бизнес-процессы» модели бизнес-процессов
|
Наименование Атрибута |
Тип Атрибута |
Описание |
|
Клиент |
Business Actor |
Инициализирует клиента |
|
Tinder |
Business Actor |
Инициализирует компанию Tinder |
|
Человек в активном поиске |
Business Role |
Роль клиента в бизнес-взаимодействии |
|
Сотрудник Tinder |
Business Role |
Исполняющие роли Tinder во взаимодействии |
|
Менеджер по контролю поиска |
Business Role |
Сотрудник, занимающийся алгоритмами подбора пары |
|
Менеджер по финансам |
Business Role |
Сотрудник, занимающийся финансовой отчетностью |
|
Приложение |
Group |
Группа, инициализирующая приложения |
|
Web интерфейс |
Application Interface |
Инициализация Web интерфейса |
|
Мобильный интерфейс |
Application Interface |
Инициализация мобильного интерфейса |
|
Поиск пары |
Product |
Главный продукт компании |
|
Договор о подписке |
Business Object |
Договор, подтверждающий оформление подписки |
|
Чек |
Business Object |
Чек, подтверждающий ежемесячный платеж |
|
Появился клиент |
Business Event |
Событие, с которого начинается работа продукта |
|
Оформление подписки |
Business Event |
Событие, с которого начинается процесс оформления |
|
Сервис подтверждения клиента |
Business Service |
Сервис, занимающийся регистрацией клиентов и их идентификацией |
|
Сервис приема платежей |
Business Service |
Сервис, отвечающий за платежи по подписке |
|
Сервис поиска партнера |
Business Service |
Сервис, отвечающий за поиск |
|
Сервис поддержки |
Business Service |
Сервис поддержки клиентов в случае каких-то неполадок или вопросов |
|
Регистрация данных клиента |
Business Function |
Функция по регистрации |
|
Подтверждение параметров поиска |
Business Function |
Фиксация и передача алгоритму ключевых параметров поиска |
|
Поиск пары |
Business Function |
Алгоритм по поиску пары |
|
Формирование статистики |
Business Function |
Сохранение пула данных по каждому пользователю с возможностью структурированного вывода по всем метрикам |
|
Оформление подписки Tinder Plus |
Business Function |
Фиксация оформления для дальнейшей передачи бизнес-процессу |
|
Сохранение данных |
Business Function |
Фиксация данных о пользователе |
|
Регистрация подписки |
Business Function |
Утверждение подписки и занесение ее в базу компании |
|
Проверка документации |
Business Function |
Проверка правильности данных клиента |
|
Прием платежа |
Business Function |
Получение денежных средств по безналичному расчету |
|
Процесс оформления подписки Tinder Plus |
Business Process |
Первый основной бизнес-процесс |
|
Процесс обработки оформления подписки |
Business Process |
Второй основной бизнес-процесс |
Модель слоя «Бизнес-процессы» показывает структуру работы компании по двум основным бизнес-процессам. Также показано, как данный слой связывается со слоем «Приложение». Модель приведена на Рисунке 2 и Рисунке 3.
Рис. 2. Модель слоя «Бизнес-процессы» часть 1
Рис. 3. Модель слоя «Бизнес-процессы» часть 2
Приложение Tinder пришло к колоссальному успеху не только благодаря удачным маркетинговым решениям, но и с помощью технологий, которые применялись в алгоритмах программы, которую разрабатывало сообщество Hatch Labs. Попробуем понять, как же работает Tinder?
В первую очередь, разберем языки программирования, на которых было написано приложение. Сайт Tinder.com написан на стандартном HTML и заверстан в CSS, алгоритмы и взаимодействия прописаны на JavaScript. Приложение для IOS написано на Objective C и Swift, а приложение для Android написано на Java.
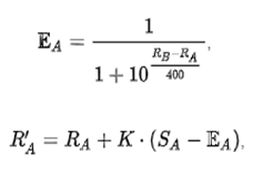
Теперь поговорим о самом алгоритме работы. У каждого пользователя Tinder есть свой внутренний рейтинг, который определяется программой и неизвестен клиенту. Данный рейтинг работает по принципу «рейтинга Эло», который используется для определения мастерства шахматистов. Разработал эту систему рейтингов американский профессор физики Арпад Эло еще в середине 20 века. Принцип работы данного метода основан на нормальном распределении вероятностей. Изначально «сила» шахматиста определяется, как вероятное количество очков на основе его текущего рейтинга. Если спортсмен набирает большее количество очков, чем предсказывалось по изначальным расчетам, то его рейтинг повышается, если наоборот меньше, то понижается. Формула расчета математического ожидания рейтинга и нового рейтинга представлена ниже.
Описание переменных:
E A — математическое ожидание (МО) очков, которые наберет игрок A в партии с игроком B
R A — рейтинг шахматиста A
R B — рейтинг шахматиста B
K — коэффициент уровня шахматиста (30 — сильнейшие, 20 — средние, 10 — слабые)
S A — фактически набранное игроком A количество очков
R’ A — новый рейтинг шахматиста A
В Tinder данный рейтинг работает по такому же принципу, однако присутствует адаптация под структуру программы. МО рейтинга формируется на основе фотографий в профиле, наличия платной подписки, привязки к Instagram и Spotify и информации оттуда. Чем больше новый пользователь получает «симпатий», тем выше становится его рейтинг и тем чаще его показывают другим пользователям. Таким образом, «свайпы» являются своеобразными очками для Tinder, по которым формируется внутренний рейтинг.
Алгоритм поиска работает на основе указанного выше «рейтинга Эло», местоположения «юзера», а также возрастного диапазона, заданного клиентом в изначальных установках поиска приложения.
Также стоит отметить, что алгоритмы приложения устроены так, что сначала пользователю выдаются самые «подходящие» ему пары, то есть соответствующие по рейтингу и фото (так как Tinder по большей части использует фото для оценки совместимости). Из-за этого при дальнейшем использовании результаты подбора становятся хуже или алгоритм снова начинает показывать тех же людей, чтобы проверить не изменились ли ваши предпочтения.
Помимо этого, приложение борется с ботами и фейками, которые являются неотъемлемой частью всех социальных сетей, для этого анализируется количество «свайпов», а также для пользователей без платной подписки стоит ограничение — 100 просмотров в день. Еще система смотрит, как часто вы обмениваетесь номерами телефонов или ссылками на страницы в социальных сетях, чтобы определить являетесь ли вы активным «юзером» или же просто поднимаете самооценку. Если второе, то приложение автоматически начинает выдавать менее рейтинговые результаты, чтобы обеспечивать достойную аудиторию для реально заинтересованных клиентов.
Конечно, Tinder является примером удачного стартапа, их финансовые показатели зашкаливают, приложение используют по всему миру, но действительно ли все так гладко, как кажется, на первый взгляд?
Первой и одной из главных проблем является различие работы алгоритма приложения у пользователей с платной подпиской Tinder Plus и «стандартных» пользователей. Естественно, данная информация всячески опровергается разработчиками, но ряд исследований показывает, что подбор пар пользователям с подпиской работает интенсивней и клиенты довольны результатом гораздо больше, чем бесплатные «юзеры».
Второй проблемой является то, что Tinder часто фигурирует в теме насилия, так как имеет очень низкий уровень безопасности и не застрахован от «неадекватных» пользователей. Также приложение на сегодняшний день ассоциируется исключительно как способ поиска пары «на один день», хотя компания позиционирует себя, как поисковик партнеров для длительный и «серьезных» отношений. Из-за такой репутации люди воспринимают Tinder больше, как игру, а не как серьезный инструмент.
Еще одним недостатком является недоработанный алгоритм поиска. Как уже было сказано выше, главным критерием выставления рейтинга и подбора являются фотографии, но разве можно по фото найти «родственную душу»? Именно поэтому процент «попадания» в поиске очень мал, а также такой подход стимулирует к оценке исключительно с точки зрения внешнего вида, что является настоящей социальной катастрофой.
Что касается процентного соотношения гендеров, то тут тоже не все гладко. 62 % пользователей приложения это — мужчины, а 32 % — женщины, из-за этого происходит гендерное неравенство, мужчины вынуждены искусственно занижать свои предпочтения, а женщины, наоборот, становятся более избирательными и их социальный статус очень сильно растет.
Перейдем к рискам, от которых никто не застрахован. Рассмотрим наиболее значимые из них, чтобы определить области возможных проблем.
Начнем с того, что агентство по кибербезопасности Cheсkmarx из Израиля провело исследования, результаты которого показали, что Tinder не использует протоколы шифрования HTTPS, следовательно, любой желающий может взломать профиль каждого пользователя. Исходя из данного факта, существует риск взлома приложения с остановкой его работы.
Еще одной областью рисков является социальная среда, которая имеет пока что больше отрицательного влияние от приложения. Это может закончиться тем, что Министерства Здравоохранения и Министерства Безопасности разных стран просто запретят использование Tinder внутри своих стран.
Также возможно появление новых конкурентов с лучшими технологическими решениями, что приведет к краху Tinder и полному банкротству компании.
Еще имеет место быть фактор моды, которая никогда не бывает постоянной. Приложение сейчас на волне «хайпа» и активно продвигается в кругах молодежи, но новые «игрушки» быстро надоедают, поэтому не исключено, что свежие тенденции также помешают приложению развиваться.
В итоге мы имеем перспективную компанию на пике популярности с огромным спектром различных рисков, и что же будет дальше — остается только прогнозировать. Этому и будут посвящены следующие главы данной курсовой работы.
SWOT-анализ является одним из наиболее проверенных способов для определения сильных и слабых сторон проекта. С помощью этого инструмента можно выявить внутренние и внешние показатели, которые определяют перспективы компании. SWOT это — четыре группы факторов: Strengths, Weakness, Opportunities и Threats. Схема данного анализа представлена на Рисунке 4.
Рис. 4. Схема SWOT-анализа
Определим преимущества и недостатки Tinder с помощью этого анализа.
Начнем с сильных сторон организации. Во-первых, приложение имеет очень простой и понятный интерфейс, который привлекает своим ярким и стильным дизайном, а также обеспечивает стабильную работу. Во-вторых, функционал приложения заточен на игровой формат, что отличает Tinder от большинства конкурентов и делает идолом индустрии среди молодежи. В-третьих, у компании уже сложилась четкая картинка бренда, что позволяет не тратиться на маркетинг, клиенты приходят сами ежеминутно и в огромных количествах. В-четвертых, грамотная система монетизация с помощью платной подписки Tinder Plus, которая в отличии от подобных подписок в других сервисом имеет реально весомые преимущества такие как: активное продвижение профиля и просмотр пользователей, которым вы уже понравились.
Что касается слабостей, то это в первую очередь безопасность, которая до сих пор на очень низком уровне. Отсутствие строгой идентификации, шифрования информации по стандартным протоколам, а также автоматической блокировки фейков и ботов делают приложение менее эффективным и являются настоящей опасностью для клиентов. Еще одной слабостью является рейтинговая система внутри Tinder, которая опирается в основном на фото, что, во-первых, противоречит моральным принципам, а во-вторых, сводит к минимуму процент реально удачных совпадений. Третьей проблемой является отсутствие взрослой аудитории за счет сложившейся «несерьезной» репутации, так как Tinder в основном используют в качестве сервиса для поиска партнера «на одну ночь»
Теперь перейдем к анализу внешних факторов. Возможности компании, которые предоставляет наружная среда это: мода и открытое информационное поле. Что касается моды, то здесь все предельно просто: тренды задают массовое потребление, а сами тренды задает молодежь, которая является главной целевой аудиторией приложения. Открытое информационное поле позволяет компании быть на слуху у социума без затрат на какую-либо рекламу. Основное продвижение приложения происходила за счет информационного обмена пользователей в социальных сетях.
Внешними угрозами являются: технологии и государство. Новые технологические решения могут привести к тому, что продукт Tinder просто потеряет смысл, например, если знакомства перейдут в виртуальную реальность. Также за счет новых технологий может появиться конкурент с более совершенным алгоритмом поиска пары, что приведет к потере клиентов в кратчайшие сроки и выведет Tinder из рынка онлайн-знакомств. Государство может помешать развитию приложения исходя из культурных соображений. Чтобы обеспечить правильный социальный настрой внутри общества и развить моральные ценности руководство страны может принять решение о запрете Tinder и подобных ему сервисов на территории государства. Также приложение могут запретить из соображений безопасности, про проблемы с которой я писал выше, а также из соображений охраны личной информации.
Оценку количественных показателей рисков проведем с помощью анализа чувствительности. Его проведем через оценку степени влияния выделенных рисков на компанию Tinder. Оценка производилась с помощью распределения 100 % влияния на отрицательное и положительное. На основе полученных данных была построена диаграмма Торнадо с помощью функций Excel (Рисунок 10).
Рис. 5. Диаграмма Торнадо чувствительности к рискам компании Tinder
Исходя из диаграммы видно, что наиболее опасными рисками являются: увеличение налогов на прибыль, военное положение и гендерные изменения, что говорит о том, что наибольшее влияние на компанию может оказывать общество и государство, что логично исходя из специфики индустрии. Также можно выделить, что эффект от новых технологий может быть как отрицательным, так и положительным, потому что новые инструменты могут сначала попасть в руки компании Tinder и тогда они смогут обойти всех конкурентов.
На основе проведенного анализа составим план реагирования проекта Tinder на выявленные риски. Данные по планированию приведены в Таблице 7.
Таблица 3
План реагирования Tinder на риски
|
Риск |
Метод реагирования |
Описание реагирования |
|
Увеличение налогов на прибыль |
Снижение риска |
Главная цель реагирования — минимизирование убытков от повышения налогов. Этого можно достичь несколькими способами, например: агрессивным маркетингом или повышением цен на платную подписку Tinder Plus. Реклама может быть в виде вирусных роликов, постов в соц. сетях, это поможет увеличить количество пользователей, а следовательно — увеличить потенциальную прибыль. |
|
Отрицательный инфоповод |
Уклонение от риска |
Реагирование на данный риск возможно исключительно через медиа, при этом положительный эффект маловероятен, так как после провала очень сложно вернуть доверие аудитории. |
|
Военное положение |
Принятие риска |
Данный риск невозможно смягчить или нейтрализовать, поэтому способы реагирования на него отсутствуют. |
|
Изменение трендов |
Снижение риска |
Мода — один из ключевых факторов успеха Tinder, компания «попала в нужное время в нужное место», именно поэтому произошел ее быстрый рост. Реагирование на данный риск возможно через маркетинг, то есть запуск глобальной кампании, которая вернет «нужный» brand image, а также сведет на нет отток пользователей, но вероятность успеха подобной стратегии достаточно мала, так как современное общество привыкло следовать за «мейнстримом». |
|
Гендерные изменения |
Снижение риска |
Если произойдет резкое изменение соотношения полов, то приложение может изменить алгоритм и концепцию, что позволит минимизировать потери и обеспечить стабилизацию дохода. Однако не исключено, что такие изменения в обществе приведут к тому, что изменится отношение к самому приложению, и тогда любое реагирование будет «каплей в море». |
|
Изменения в законодательстве |
Принятие риска |
Данный риск невозможно смягчить или нейтрализовать, поэтому способы реагирования на него отсутствуют. |
|
Новые технологии |
Принятие или снижение риска |
Здесь все зависит от «сценария» развития событий. Если новое технологическое решение первым получит Tinder, то задача компании будет заключаться в разработке нового продукта и алгоритма, которые выведут рынок на новый уровень, а само приложение «возвысится» относительно конкурентов и станет монополистом. Если же новые инструменты окажутся раньше у конкурентов, то единственное, что остается Tinder это — минимизация потерь, что может быть обеспечено средствами маркетинга. |
В ходе данной работы были выполнены все поставленные задачи. Была изучена история сферы знакомств и развития самого приложения Tinder, разработана модель бизнес-процессов с помощью приложения Archi, проведена аналитическая работа над рисками с количественной и качественной точки зрения, разработана схема хранилища данных с помощью MySQL WorkBench, а также определена стратегия реагирования на выявленные риски. С помощью проведенного исследования можно организовать стратегию по управлению рисками для наиболее высокой устойчивости в области онлайн-знакомств и обеспечить комфортное положение на рынке.
Литература:
- Adizes I. Corporate Lifecycles: how and why corporations grow and die and what to do about it. Englewood Cliffs. N.J.: Prentice Hall. 1988.
- Воробьев С. Где и почем брать головы //Эксперт. 1996. № 13. С, 36–41.
- Стратегический менеджмент. Искусство разработки и реализации стратегии / Томпсон А. А., Стрикленд А. Д. — М.:ЮНИТИ-ДАНА, 2015. — 576 с.: ISBN 5–85173–059–5

